- História
- Missão, Visão e Valores
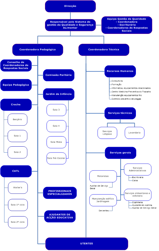
- Organograma
- Orgãos Sociais
- Documentos Institucionais
Instituição
O Centro Social de Sandim é uma Instituição Privada de Solidariedade Social, constituída por três Respostas Sociais de atendimento à Infância e Juventude: Creche, Jardim-de-infância e C.A.T.L. (Centro de Atividades de Tempos Livres).
É um edifício novo com duas construções distintas, a primeira datada de 1978, (já remodelada) que constitui o núcleo de serviços como: três salas de creche, secretária, copa de leite, cozinha, refeitório.
A segunda construção foi inaugurada em 28 de Setembro de 2002 para servir as 3 Respostas Sociais supracitadas, sendo um edifício constituído por três pisos com infraestruturas modernas, práticas e de grande versatilidade.
O Centro Social de Sandim tem, no conjunto das suas Respostas Sociais, capacidade para 210 utentes.
Constituem objetivos do Centro Social de Sandim o contribuir para a estabilidade e segurança afetiva das crianças; favorecer individual e coletivamente, as capacidades de expressão, comunicação e criação; Despertar a curiosidade pelos outros e pelo meio ambiente; desenvolver progressivamente a autonomia e o sentido da responsabilidade; incutir hábitos de higiene e de saúde; despistar inadaptações ou deficiências e proceder ao encaminhamento mais adequado; fomentar gradualmente as atividades de grupo como meio de aprendizagem e fator de desenvolvimento da sociabilidade e solidariedade; assegurar a participação efetiva e permanente das famílias no processo educativo, mediante as convenientes interações de esclarecimento e sensibilização, esperando que os mesmos tenham uma atitude recíproca, colaborante e dinamizadora.
Missão
Sob o lema “ A vida de uma criança é como uma folha de papel, onde todos os que passam deixam uma marca”, o Centro Social de Sandim tem por missão proporcionar uma educação de qualidade, que apoie a criança no desenvolvimento da sua personalidade, formação de carácter e cidadania, tendo em conta o seu bem-estar físico e emocional, possibilitando-lhe uma adequada integração na comunidade.
Visão
O Centro Social de Sandim, sendo uma instituição de qualidade educativa que permite o desenvolvimento global da criança privilegiando as vivências em grupo e do meio familiar, apresenta a sua visão sustentada em quatro grandes dimensões:
* DIMENSÃO COMUNITÁRIA: Promover e valorizar a participação da comunidade escolar e familiar para a educação de valores
*DIMENSÃO ORGANIZACIONAL: Melhorar a qualidade dos espaços escolares existentes (interiores e exteriores)
* DIMENSÃO ECOLÓGICA: Dinamizar o envolvimento da comunidade escolar, adaptando atitudes que defendam o meio ambiente
*DIMENSÃO CURRICULAR: Fomentar a responsabilização dos pais no processo de aprendizagem da criança; Promover ações de formação que enriqueçam os conhecimentos da equipa técnica e pedagógica.
Valores da Instituição
O Centro Social de Sandim orienta a sua atividade pelos seguintes valores:
*Respeito ao indivíduo como ser único e ao seu crescimento pessoal
*Segurança
* Trabalho em equipa
* Estreitamento da realidade familiar com o ambiente escolar
* Estabilidade sócio-afectiva
Política Qualidade
Para formalizar o compromisso assumido em matéria de Qualidade, entendendo ser esse um dos passos fundamentais para uma boa gestão no Centro Social Sandim, a Direção determinou e documentou aquilo que é a sua Política da qualidade. Por ser importante, esta Política foi divulgada a todas as pessoas e afixada na instituição. - Satisfazer os nossos clientes, de modo a compreender as suas necessidades, prestando os serviços que cumpram com os seus requisitos nos vários domínios da Educação e esforçando-nos por exceder as suas expectativas; - Criar e manter um ambiente interno no qual os colaboradores se tornem plenamente empenhados na prossecução dos objetivos da instituição; - Fomentar o envolvimento de todos os colaboradores, para que o seu total empenhamento leve a que as suas capacidades sejam utilizadas em benefício da instituição; - Melhorar continuamente a eficácia da nossa instituição, monitorizando e medindo os nossos processos; - Tomada de decisões eficazes com base na análise de dados e informações; - Criar relações mutuamente benéficas com os fornecedores e parceiros, de modo a reforçar a capacidade de ambos para criar valor; Para que haja conhecimento sobre o estado e evolução desta política a mesma é analisada durante a reunião de Revisão do Sistema de Gestão da Qualidade podendo, se considerado necessário, ser alterada para melhor refletir a sua adequação.

Assembleia geral:
Presidente: Joaquim Neves
1º Secretário: Fernando Batista
2º Secretário: José Manuel Silva
Direção:
Presidente: Manuel da Conceição Couto
Vice-Presidente: Joaquim Fernandes
Secretário: Sérgio Marques
Tesoureiro: Amadeu Mota
Conselho Fiscal:
Presidente: Fernando Costa
1º Secretário: Manuel Oliveira
2º Secretário: Joaquim Pereira
